昆药集团管理中心六楼办公室 装饰装修工程施工招标
为遵循招投标的有关规定,请您按招标文件规定的投标截止时间前递交按招标文件要求密封的投标文件,投标单位法定代表人或法定代表人委托的代理人须按时参加开标会。在您递交投标文件时,除携带您认为必要的资料外,还须随身携带下列证明文件以供审验(复印件需装订在投标文件内),如因同时开标使用等情况不能提交原件的,应按招标文件要求办理提前验证,经审验如有不符或遗漏,招标人将拒收其投标文件:
第一部分:投标人代表递交投标文件时,应提交以下材料以证明其身份,否则不予受理:
1、法定代表人身份证明书(原件);
2、法定代表人授权委托书(如果是委托代理人参加投标)(原件);
3、法定代表人或其委托代理人的身份证(原件);
第二部分:招标文件中要求提供的证明材料原件,其他地方要求的无效,经评委会审查后退还:
(1)企业法人营业执照副本 (原件) ;
(2)施工企业资质证书副本 (原件) ;
(3)施工企业安全生产许可证副本(原件);
(4)项目经理居民身份证、职称证书、注册建造师证书、安全生产考核合格证书(B证)、在投标人单位的劳动合同和缴纳社保的证明资料(社保局出具的社会保险证明)(均为原件);
(5)类似业绩证明材料(包括企业和项目经理业绩)(原件);
(6)省外企业入滇备案证 (如为省外企业)( 原件);
(7)投标保证金收据(原件);
注:
1、以上资料各投标人须用档案袋装好后统一递交,档案袋上须注明项目名称、投标人名称、联系人及电话。
2、上述所有原件交由招标人监督人员接受并登记,并提交评标委员会核验,核验后统一退还各投标人,其投标文件有效性交由评标委员会按招标文件规定判定。
3、开标时项目经理和预算员必须到场开标,项目经理现场述标。
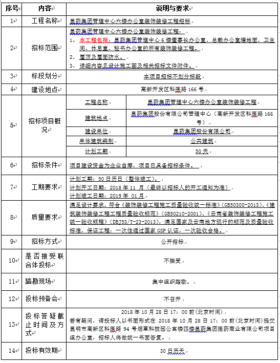
第一部分、投标须知前附表



详情请见附件:管理中心6楼办公室装饰装修工程施工招标文件20181010.doc
昆药集团股份有限公司
2018年10月19日

