昆明中药厂有限公司自动泡罩包装机设备采购招标公告
昆中药肇启于明太祖洪武十四年(1381年),正式开工于清道光六年(1826年),至今已有600多年的历史!昆中药是我国五大中药老号之一,公司全称“昆明中药厂有限公司”,是“中华老字号”企业,高新技术企业,云南省企业技术中心,云南十大历史品牌,云南老字号企业。就现址自动泡罩包装机设备进行公开招标,按照“公开、公平、公正、科学、择优”的原则选择中标人,欢迎符合条件的投标人持相关资料前来报名,现有关事项公告如下:
1.招标文件下载时间:2018年01月02日--2018年01月12日14:00,逾期不予受理。
下载地址:昆中药官网:http://www.kunmingzhongyao.com/
2.投标人资质要求:凡具有法人资格,具备国家规定的相应资格和能力的生产厂商或经销商对自己能生产或可以配套代理经销的设备均可参加投标;
3.招标技术要求:
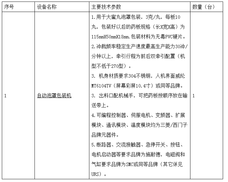
3.1招标数量:

3.2此次招标设备为老厂房新增线体,要求设备可以拆开,方便设备进入车间。
3.3其余详见招标文件。
4.投标截止时间:2018年01月12日14:00,逾期不予受理。
5.开标时间:2018年01月12日14:00。设备厂家人员不参与现场开标。
地点:昆明中药厂有限公司第四会议室
6.本次信息同时在以下网站发布:
中国采购与招标网:www.chinabidding.com.cn/
昆中药官网:http://www.kunmingzhongyao.com/
7. 不明事宜,请来电咨询。
招标人:昆明中药厂有限公司
联系地址:云南昆明西山区南坝路226号昆明中药厂有限公司设备动力部。
邮 编:650228 电 话:0871-63527849 传真:0871-63531874
联系人:杨耀 13888628433 邮 箱:2406350933@qq.com
招投标过程监督方式:电话0871-6352187
昆明中药厂有限公司
2018年01月 02日

