昆明中药厂有限公司中药现代化提产扩能建设项目 实验室方案及设备设施采购邀标公告
昆明中药厂有限公司组织本次中药现代化提产扩能建设项目实验室方案及设备设施采购邀标活动
本次邀标,旨在通过公开邀请符合资质及技术要求的供应商进行竞争性洽谈,选择最符合本公司需求的设备和服务。本次邀标组织实施过程中的所有事项,包括但不限于程序的设定、邀标评标人员的选定、邀标需求和评标标准的确定等,均由昆明中药厂有限公司根据本公司及本次邀标的实际需要确定并负责解释。昆明中药厂有限公司对投标方提供之方案和价格有权全部、部分或放弃采纳;投标方提供之标书必须符合投标文件组成顺序,否则按废标处理,如有特殊事项必须注明。
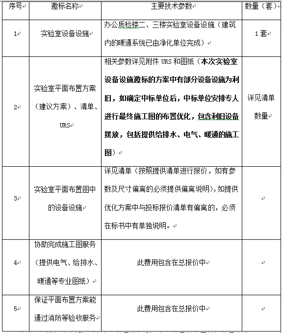
1. 邀标内容

备注:1.邀标人在授标时有变更数量的权利,实际数量以合同签订数量为准。
2.如投标单位为代理商参与,要求代理商注册资本金不低于投标设备总价格2倍及以上,否则按照废标处理,不参与评标。
2.邀标文件获取:自行下载
下载地址:昆明中药厂有限公司官方网站(www.kunzhongyao.com)“工程/采购邀标”项下“下载附件”自行下载。
3.本次邀标公告同时在昆明中药厂有限公司官方网站(www.kunzhongyao.com)、昆药集团官方网站(www.kpc.com.cn)、中国采购与招标网(www.chinabidding.com.cn)、昆中药内网、微信平台同时发布。
4.说明:
(1)、此次投标单位需参考设计院图纸尺寸(以提供平面布置图为准,其他电气、暖通、给排水等图纸与平面图稍有不同(设备设施的位置稍有不同),但主管不变),如果和提供布置图参数和尺寸有差异需在投标资料中提供优化方案,且可行,并在投标文件中说明,费用已包含在投标报价中。
(2)、开标时投标单位必须到场开标,现场PPT述标,时间10-15分钟。
(3)、电子版标书采用U盘和光盘两种形式同时提供,缺一不可,并在U盘和光盘标明公司名及编号,电子版标书须与盖章纸质版文件内容一致,仅供邀标人邀标过程中使用,不具备法律效应,具备法律效应的文件为纸质盖章版投标文件。
(4)、投标单位应按照邀标文件要求,提供报名函。如出现未提供报名函,在开标截止时间内到开标现场参与投标的单位,经现场审计人员同意后方可参与现场开标活动。
技术咨询及联系方式:
王娟 电话:15808846734
协调人及联系方式:
李永华 电话:15925100313
昆明中药厂有限公司
2017年08月08日

